Introduction
Lease enforcement services play a crucial role in upholding the integrity of rental agreements and nurturing positive relationships between property owners and tenants. As the rental market evolves, grasping the nuances of these services becomes increasingly vital for protecting investments and ensuring compliance. When tenants do not adhere to their agreements, property owners face significant challenges. This guide explores how they can effectively navigate these issues to safeguard their assets. Delving into the intricacies of lease enforcement in Burlingame, we offer a step-by-step approach to mastering these essential services.
Understand Lease Enforcement Services and Their Importance
play a crucial role in ensuring compliance with for both and renters. These services encompass:
- Monitoring adherence
- Addressing violations
- Implementing necessary corrective actions
Understanding these services is vital for , as they help protect investments, maintain property value, and foster . Effective contract enforcement can prevent conflicts, reduce turnover, and enhance overall , making it a fundamental component of successful property management.
At The Housing Guild, we provide 24/7 resident support through our dedicated Portal, allowing residents to conveniently access repairs and make rent payments online. This comprehensive communication and support system is essential for ensuring , which research indicates is critical for reducing turnover and increasing occupancy rates. Notably, 61% of renters choose to sign annual rental agreements. Furthermore, real estate case studies demonstrate that properties utilizing achieve higher compliance rates, ensuring residents fulfill their responsibilities while protecting the investor's asset.
Our innovative online owner portal enhances communication and financial management, providing on-demand access to over 100 standard and custom reports, financial insights, and essential documents. For example, tracking resident turnover and occupancy rates can effectively illustrate the impact of these practices on minimizing vacancies. In a competitive market projected to grow from $81.52 billion in 2025 to $98.88 billion by 2029, the importance of efficient cannot be overstated. In summary, lease enforcement services Burlingame are indispensable for , contributing to [resident satisfaction](https://jaxontexas.com/the-role-of-statistical-data-in-rental-property-management) and the long-term success of investments.

Identify Situations Requiring Lease Enforcement Services
Common situations that necessitate include:
- Property damage
must remain vigilant in monitoring and adherence to agreements. For example, may signal financial instability or a disregard for rental agreements, with data indicating that late payments rank among the most frequent contract violations.
not only pose risks of damage but also heighten liability for landlords. By , can take Burlingame to safeguard their investments and maintain the integrity of their assets.
Additionally, engaging in regular communication with tenants can clarify expectations and address potential violations before they escalate.

Select a Reliable Lease Enforcement Service Provider
When selecting Burlingame, real estate holders should prioritize several :
- Experience
- Reputation
- The range of services offered
Choosing providers that specialize in , along with a proven track record of and , is essential, as these factors indicate reliability and effectiveness.
Familiarity with is crucial for lease enforcement services Burlingame, ensuring compliance and minimizing legal risks. Engaging in interviews with potential providers allows property owners to evaluate their communication methods with occupants and their approach to conflict resolution.
A dependable supplier not only enforces rental agreements but also fosters a . This rapport is vital for reducing disturbances and creating a pleasant living environment. Statistics show that is critical for maintaining fairness and trust with residents, further underscoring the importance of selecting a reliable service partner.

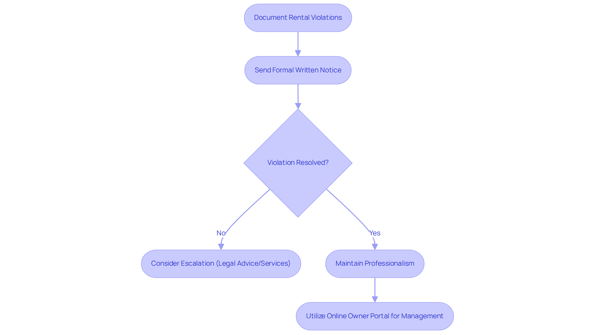
Implement Lease Enforcement Actions Effectively
To implement effectively, property owners should adopt a systematic approach. Begin by meticulously , including dates, detailed descriptions, and all communications with the resident. This documentation serves as a critical foundation for any subsequent actions.
Next, through a and specifies the necessary corrective actions. If the violation persists, consider escalating the situation by involving or seeking legal advice. It is essential to ensure that all actions comply with to mitigate potential legal risks.
Maintaining professionalism throughout this process is crucial, as it aids in while upholding contract terms. Statistics indicate that prompt responses to rental violations can significantly enhance ; tenants who feel respected are less likely to breach their rental agreements. By encouraging transparent dialogue and efficiently recording problems, property owners can manage rental enforcement with assurance and precision.
The Housing Guild's innovative enhances this process by streamlining communication and providing on-demand access to important documents. With mobile-friendly features, property owners can easily , send funds for repairs, and access financial statements from anywhere. This robust tool facilitates collaboration and ensures that property owners remain informed, ultimately aiding in effective .

Maintain Communication with Tenants During Enforcement
is essential throughout the . Property holders must keep renters informed about the status of enforcement actions, addressing any questions or concerns promptly. Clear and respectful language fosters a cooperative atmosphere, which is vital for maintaining .
Scheduling regular check-ins or meetings can further enhance understanding and adherence to contract terms. By prioritizing communication, not only make residents feel valued but also significantly improve , which is crucial for reducing turnover. Research shows that consistent communication can lead to , as residents are more likely to renew leases when they feel valued and informed.
Utilizing The Housing Guild's allows tenants to securely pay rent, set up automatic payments, submit , and manage their insurance coverage. These features contribute to a more harmonious living environment. By implementing these strategies, can create a more supportive atmosphere, ultimately benefiting both parties.

Conclusion
Mastering lease enforcement services in Burlingame is crucial for property owners who seek to protect their investments and foster a harmonious living environment for tenants. Understanding the critical aspects of lease enforcement enables property managers to effectively monitor compliance, address violations, and implement corrective actions that nurture positive relationships with renters.
Key points include:
- The importance of identifying situations that necessitate lease enforcement
- Selecting a reliable service provider
- Systematically implementing enforcement actions
A proactive approach to communication with tenants not only enhances satisfaction but also reduces turnover, contributing to a more stable rental environment. Utilizing tools such as The Housing Guild's online portal can further streamline these processes, ensuring that both property owners and residents remain informed and engaged.
The significance of efficient lease enforcement services cannot be overstated. As the real estate market continues to evolve, adopting these best practices will safeguard investments and contribute to long-term success in property management. Property owners are encouraged to prioritize lease enforcement strategies and maintain open lines of communication with tenants to cultivate a positive rental experience that benefits all parties involved.
Frequently Asked Questions
What are lease enforcement services and why are they important?
Lease enforcement services ensure compliance with rental contracts by monitoring adherence, addressing violations, and implementing corrective actions. They are crucial for protecting property investments, maintaining property value, and fostering positive relationships with renters.
How do lease enforcement services benefit property owners?
These services help prevent conflicts, reduce turnover, and enhance resident satisfaction, which are essential for successful property management and long-term investment success.
What support does The Housing Guild provide for residents?
The Housing Guild offers 24/7 resident support through a dedicated Portal, allowing residents to access repairs and make rent payments online, which contributes to overall resident satisfaction.
What common situations require lease enforcement services?
Common situations include late rent payments, unauthorized occupants, property damage, and breaches of community rules.
How can property owners proactively manage tenant behavior?
Property owners should remain vigilant in monitoring tenant behavior, engage in regular communication, and clarify expectations to address potential violations before they escalate.
What impact do lease enforcement services have on compliance rates?
Properties utilizing lease enforcement services in Burlingame achieve higher compliance rates, ensuring residents fulfill their responsibilities while protecting the investor's asset.
What tools does The Housing Guild provide for property owners?
The Housing Guild's online owner portal enhances communication and financial management, offering on-demand access to reports, financial insights, and essential documents.
What is the projected growth of the real estate market related to lease enforcement services?
The real estate market is projected to grow from $81.52 billion in 2025 to $98.88 billion by 2029, highlighting the increasing importance of efficient lease enforcement services.