Introduction
Understanding occupancy levels is crucial for property managers who seek to maximize both revenue and tenant satisfaction. A robust fill rate not only indicates effective management but also strengthens a property's competitive position in the rental market. Nevertheless, many property managers face the challenge of slow fill rates, which can arise from various underlying issues. What strategies can be implemented to accurately diagnose and address these challenges, ensuring a successful rental environment?
Understand Fill Rate and Its Importance in Property Management
Occupancy level represents the percentage of rental units filled at any given time, serving as a crucial indicator of management efficiency. A high reflects effective management and marketing strategies, whereas a low percentage often indicates the need for a due to underlying issues that require attention. Understanding is vital for real estate managers, as it directly influences income generation and . A robust occupancy level not only maximizes revenue but also increases the property's appeal in a competitive rental market.
To calculate your occupancy percentage, divide the number of occupied units by the total number of available units and multiply by 100. For instance, if you have 80 occupied units out of 100 total units, your occupancy percentage is 80%. Regularly tracking this metric enables managers to identify trends and make informed decisions to enhance occupancy levels.
A step by step plan to fix slow fill rate includes such as:
- Implementing , like credit checks and rental history evaluations, to ensure reliable residents and minimize turnover.
- Utilizing professional marketing techniques, including , to significantly boost visibility, attracting a larger pool of potential tenants.
- Offering and maintaining open communication with residents to further enhance satisfaction, promoting renewals and reducing vacancies.
Furthermore, leveraging The Housing Guild's innovative can streamline communication and improve investment management. This mobile-friendly platform allows real estate owners to make and receive payments effortlessly, access financial statements, and stay connected with residents through integrated messaging and notifications. By employing these tools, real estate managers can facilitate collaboration and ensure timely responses to resident needs, ultimately supporting a healthier occupancy level.
In conclusion, maintaining a healthy occupancy level is essential for creating a step by step plan to fix slow fill rate, which sustains rental income and ensures tenant satisfaction, making it a top priority for property managers striving for long-term success. With projected to exceed 7% in 2025, achieving a competitive occupancy level is more critical than ever.

Assess Your Current Fill Rate and Identify Challenges
Begin by determining your current using the formula:
(Number of Occupied Units ÷ Total Number of Units) × 100. This metric is crucial for understanding your asset's performance.
Next, examine the elements affecting your [occupancy percentage](https://joinbeagle.com/post/rental-property-performance-metrics), including market demand, rental pricing, condition of the asset, and marketing effectiveness. Conduct surveys or gather feedback from current and former residents to pinpoint common complaints or suggestions. For instance, nearly half of Gen Z renters actively select homes with sustainable features, and a third of Gen Z consumers sever connections with brands that didn’t meet their environmental criteria. This shift in could significantly influence your fill rate.
Review your :
- Are you effectively utilizing online platforms?
- Are your listings visually appealing and informative?
Favorable online reviews can significantly enhance your establishment's reputation and expedite leasing. If renter feedback indicates that your residence lacks contemporary features, consider investing in enhancements to attract a wider audience.
Additionally, keep in mind that typically range from 1-2% of property value. Addressing is essential, as it can undermine rental property value. By recognizing these obstacles and implementing specific enhancements, you can develop a to fix , which will help improve your occupancy levels and overall tenant satisfaction.

Develop a Strategic Plan to Improve Fill Rates
To effectively address slow completion levels, create a to fix that includes specific, measurable objectives. For example, if your current fill rate is at 70%, aim to increase it to 85% within six months. This plan should include a , encompassing actionable steps such as:
- through optimized listings and engaging social media content
- Refreshing aesthetics with new paint or landscaping
- to stay competitive in the market
Implement targeted marketing initiatives that showcase your unique attributes and amenities. Utilize to attract prospective renters. Additionally, consider offering incentives for new residents, such as reduced security deposits or move-in specials, to boost the appeal of your rental.
To implement a step by step plan to fix slow fill rate, regularly monitor your progress toward these objectives by examining key performance metrics, such as:
Be ready to adjust your strategies based on this data to ensure ongoing improvement and maintain a competitive edge in the rental market.

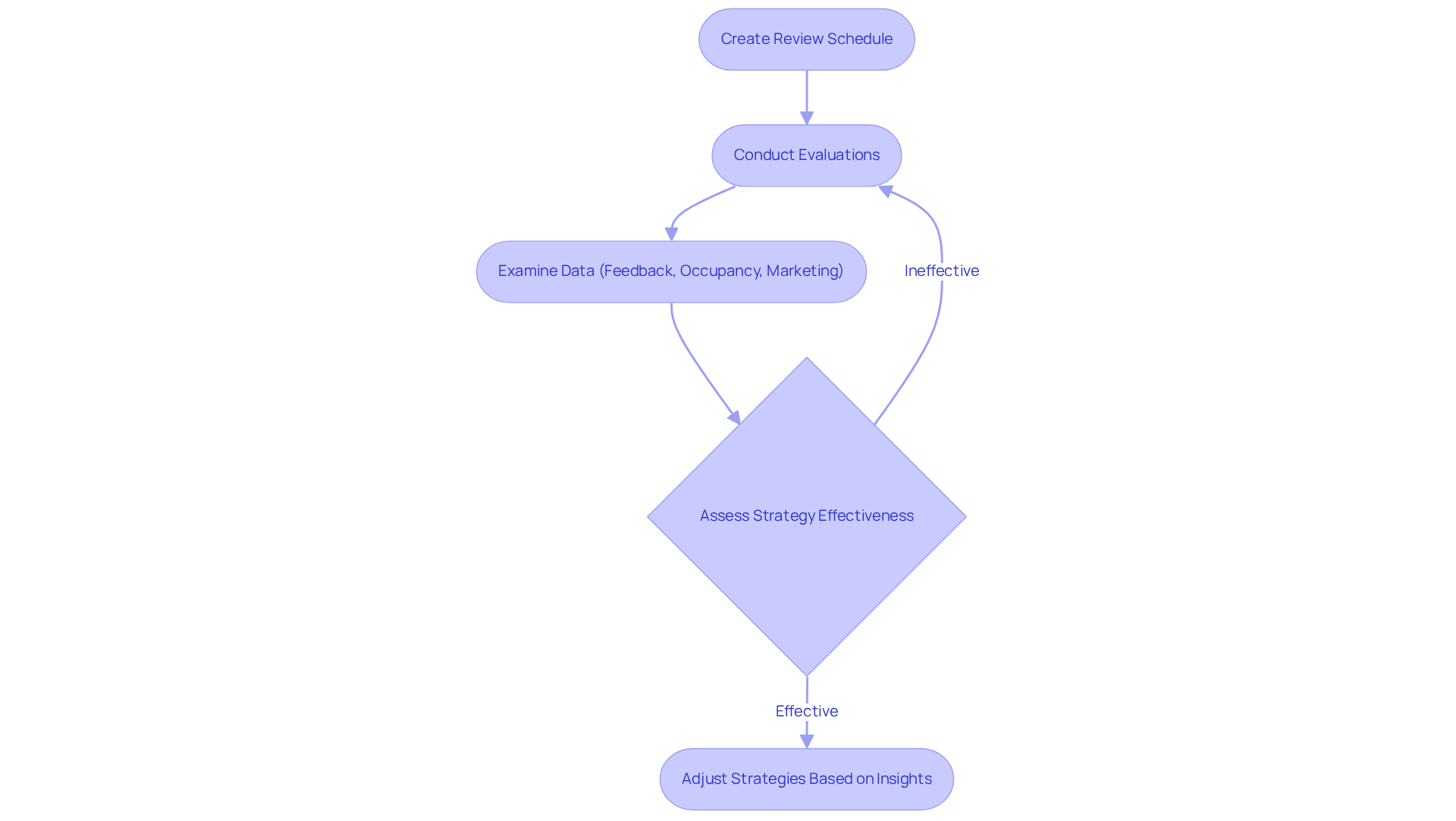
Implement Regular Reviews and Adjust Strategies for Continuous Improvement
Creating a schedule for assessing your fill percentage and the efficiency of your strategies is essential for success in real estate management. Conduct these evaluations monthly or quarterly, depending on your property turnover frequency.
During these evaluations, examine information from resident feedback, , and marketing effectiveness. Are your strategies yielding the desired results? If not, be prepared to pivot and . For instance, if a specific marketing channel is underperforming, consider reallocating your budget to more effective platforms.
Staying informed about is equally important; adjust your rental prices accordingly to remain competitive. Frequent assessments not only assist you in adapting to evolving market circumstances but also play a crucial role in a . By leveraging data-driven insights, property managers can refine their strategies, ultimately fostering higher occupancy rates and .

Conclusion
Achieving and maintaining a healthy fill rate is crucial for successful property management. Understanding the intricacies of occupancy levels and implementing strategic measures allows property managers to effectively address slow fill rates and enhance overall performance. A proactive approach to managing occupancy not only boosts revenue but also fosters tenant satisfaction, ensuring long-term success in a competitive market.
Key strategies include:
- Comprehensive occupant screening
- Professional marketing techniques
- Innovative tools like The Housing Guild's Online Owner Portal
Additionally, assessing current fill rates and identifying challenges through resident feedback and market trends are essential steps in formulating a targeted plan. Regular evaluations and adjustments based on performance metrics support continuous improvement, enabling property managers to adapt to changing circumstances and maintain a competitive edge.
The significance of a well-executed plan to improve fill rates cannot be overstated. With vacancy rates projected to rise, property managers must prioritize effective strategies and remain vigilant in their efforts. By committing to these best practices, the path to higher occupancy levels, satisfied tenants, and sustainable profitability becomes increasingly achievable. Embrace the challenge of enhancing your fill rate today, positioning your properties for success in the evolving rental landscape.
Frequently Asked Questions
What is fill rate in property management?
Fill rate, or occupancy level, represents the percentage of rental units filled at any given time, serving as a key indicator of management efficiency.
Why is understanding occupancy levels important for real estate managers?
Understanding occupancy levels is vital because it directly influences income generation and tenant satisfaction. A robust occupancy level maximizes revenue and increases the property's appeal in a competitive rental market.
How do you calculate occupancy percentage?
To calculate occupancy percentage, divide the number of occupied units by the total number of available units and multiply by 100. For example, if there are 80 occupied units out of 100 total units, the occupancy percentage is 80%.
What are some signs of a low occupancy percentage?
A low occupancy percentage often indicates the need for a step-by-step plan to address underlying issues that may be affecting the fill rate.
What strategies can be implemented to improve a slow fill rate?
Strategies include implementing comprehensive occupant screening processes, utilizing professional marketing techniques, offering flexible lease terms, and maintaining open communication with residents.
How can marketing techniques improve occupancy levels?
High-quality images and virtual tours can significantly boost visibility and attract a larger pool of potential tenants, thereby improving occupancy levels.
What role does The Housing Guild's Online Owner Portal play in occupancy management?
The Online Owner Portal streamlines communication and improves investment management by allowing real estate owners to make and receive payments, access financial statements, and stay connected with residents.
Why is maintaining a healthy occupancy level a top priority for property managers?
Maintaining a healthy occupancy level sustains rental income and ensures tenant satisfaction, which is essential for long-term success in property management.
What are the projected vacancy rates for single-family rentals in 2025?
Vacancy rates for single-family rentals are projected to exceed 7% in 2025, making achieving a competitive occupancy level more critical than ever.