Introduction
Effective property management relies on the ability to address maintenance requests efficiently. However, many tenants express dissatisfaction with their current services. By optimizing communication channels and implementing structured systems, property managers can enhance tenant engagement and streamline maintenance processes. The challenge lies in balancing urgency with effective communication.
How can property managers ensure that every request is prioritized appropriately while keeping residents informed and involved?
Establish Clear Communication Channels for Maintenance Requests
To enhance at The Housing Guild, establishing is essential. This can be accomplished by implementing various platforms, including:
- online portals
- mobile apps
- direct phone lines
Tenants can access or by calling/texting (415) 858-6696, ensuring they know how to seek assistance.
Frequent updates regarding upkeep schedules and procedures can further enhance transparency and trust. For instance, the :
- include images or videos
- pay rent
- monitor their status in real-time
This fosters a sense of participation in the repair process.
Research indicates that over 40% of renters express dissatisfaction with their rental maintenance services, highlighting the necessity for . As Alex Zweydoff states, "Engaged residents care for their homes better and are more likely to renew," underscoring the importance of resident involvement.
By adopting a , managers at The Housing Guild can significantly improve tenant engagement and retention, ultimately safeguarding cash flow and reducing vacancies.

Implement a Structured Maintenance Request System
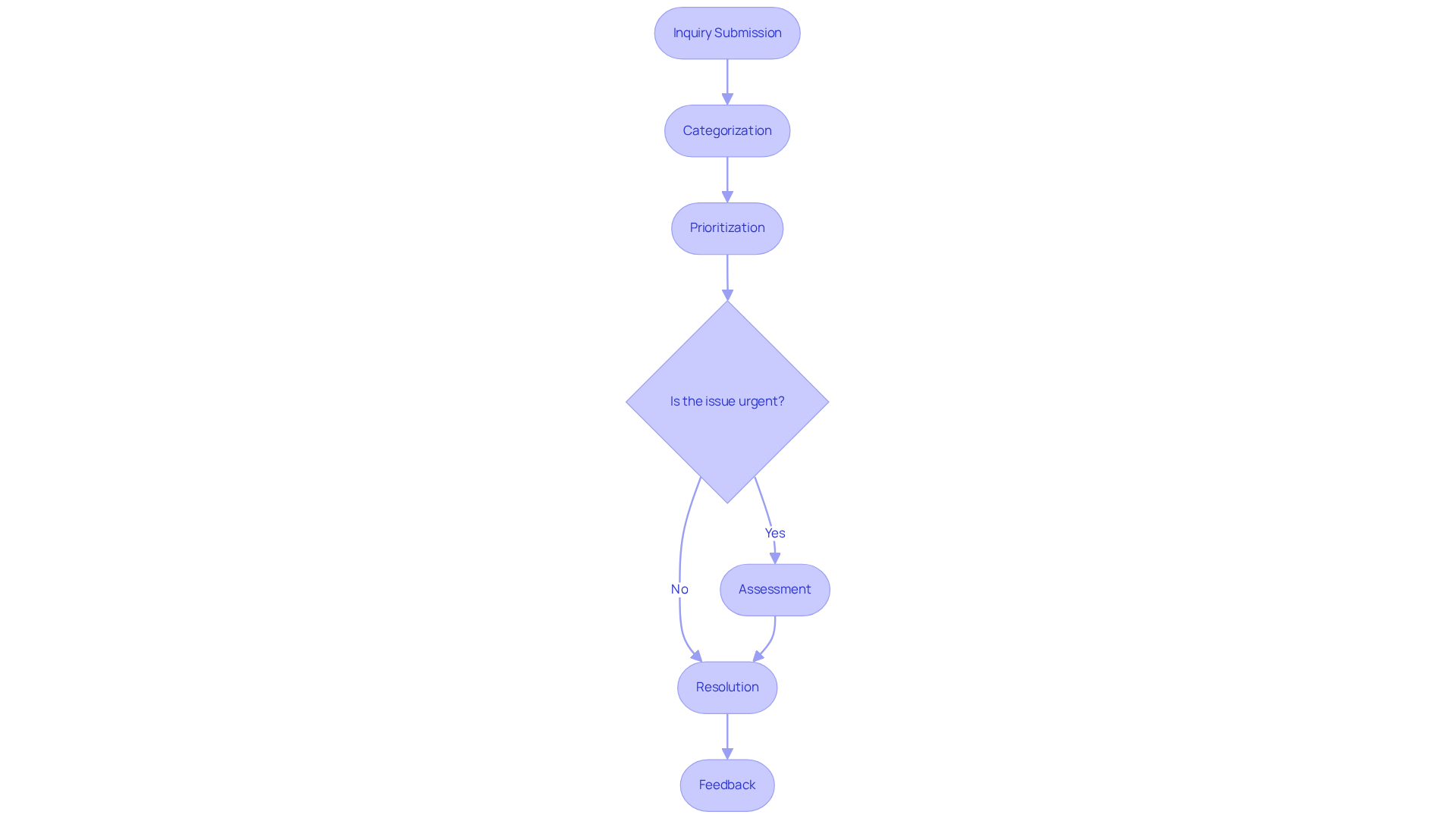
A systematic is essential for . This system should categorize inquiries based on their category and urgency, enabling managers to prioritize tasks efficiently. Utilizing The Housing Guild's innovative can streamline this process, allowing residents to submit inquiries complete with details and photos through the . This feature not only but also enables tenants to pay rent and view their accounts from anywhere, including making payments via eCheck or Debit Card.
For example, a system that tracks inquiries from submission to resolution can provide and . Additionally, the to financial statements and essential documents, along with integrated messaging and notification tools, further supporting efficient management.

Prioritize Maintenance Requests Based on Urgency
To ensure resident satisfaction and maintain property integrity, based on urgency is essential. Establish a : emergency, urgent, and routine.
- Emergency Issues: These include plumbing leaks or electrical failures, which must be addressed within one to two hours to prevent further damage and ensure resident safety.
- Urgent Requests: These should be resolved within 24 to 48 hours. Regular maintenance can be scheduled within one week. This organized approach not only but also aids in , potentially reducing overall maintenance costs by 25%.
For instance, implementing a can lead to a 42% reduction in repair backlog within 90 days, showcasing the efficiency gained through prioritization.
Furthermore, and ensuring timely resolutions. Residents at The Housing Guild can conveniently submit repair requests through peninsula property management for , available 24/7, which facilitates smooth and effective communication. This portal also enables residents to manage their insurance coverage, submit proof of insurance, purchase a policy, and make secure rent payments, thereby enhancing their overall experience.

Conduct Regular Inspections and Preventive Maintenance
Carrying out and preventive care is a best practice that significantly reduces long-term expenses and . At The Housing Guild, we prioritize through our Portal, enabling residents to report issues easily and receive timely assistance via voice or text at (415) 858-6696.
Routine inspections should be scheduled to assess the condition of key systems, including:
- HVAC
- Plumbing
- Electrical
- Roofs
- Gutters
- Siding
This proactive approach helps prevent water damage and maintains curb appeal. Implementing a allows property owners to address potential issues before they escalate into significant problems. For example, seasonal inspections can identify wear and tear, facilitating prompt repairs that uphold asset value and tenant comfort.
Most properties benefit from , which can further enhance operational efficiency. Documenting these inspections provides valuable insights for future maintenance planning. According to industry standards, average upkeep costs are approximately 1.5 percent of the monthly rental income, underscoring the financial advantages of proactive care.
As McWright Property Management states, " relies on consistency rather than complexity," emphasizing the necessity of a structured approach. Neglecting maintenance can lead to increased repair costs and tenant dissatisfaction, making it essential for property owners to prioritize regular inspections, supported by The Housing Guild's innovative leasing strategies and comprehensive management services.

Conclusion
Establishing an efficient maintenance request system is essential for optimizing property management and enhancing tenant satisfaction. By emphasizing clear communication, structured processes, and the prioritization of requests, property managers can foster a more engaging and responsive environment for residents. The strategies outlined underscore the significance of leveraging technology and proactive measures to ensure that maintenance issues are addressed promptly and effectively.
The article highlights the necessity of clear communication channels, such as online portals and mobile apps, which enable tenants to submit requests effortlessly and receive timely updates. Implementing a structured maintenance request system categorizes and prioritizes inquiries based on urgency, ensuring that critical issues are resolved swiftly. Additionally, regular inspections and preventive maintenance contribute to long-term property health and resident contentment, ultimately reducing costs and enhancing the overall living experience.
In conclusion, property managers must acknowledge the substantial impact that effective communication and systematic maintenance processes have on tenant retention and satisfaction. By adopting these best practices, property management teams can streamline their operations while fostering a positive community atmosphere. Embracing these strategies will lead to improved property performance and a more engaged resident base, setting the stage for continued success in property management.
Frequently Asked Questions
What are the recommended communication channels for maintenance requests at The Housing Guild?
The recommended communication channels include online portals, mobile apps, and direct phone lines.
How can tenants access support for maintenance requests?
Tenants can access 24/7 support through the Tenant Portal or by calling/texting (415) 858-6696.
What features does the Resident Portal offer to tenants?
The Resident Portal allows residents to submit detailed repair requests, include images or videos, pay rent, and monitor their status in real-time.
Why is effective communication important in property management?
Effective communication is important because research indicates that over 40% of renters express dissatisfaction with their rental maintenance services, highlighting the need for better communication strategies.
How does tenant engagement impact property management?
Engaged residents are more likely to care for their homes better and are more likely to renew their leases, which helps improve tenant retention and safeguards cash flow.
What is the overall goal of establishing clear communication channels for maintenance requests?
The overall goal is to improve tenant engagement and retention, ultimately reducing vacancies and enhancing property management at The Housing Guild.