Introduction
Noise disturbances in residential properties pose significant challenges for property managers, affecting tenant satisfaction and overall property value. A considerable percentage of residents report issues related to noise, highlighting the urgent need for a structured approach to managing these complaints.
This article examines the essential components of a standard operating procedure for addressing noisy tenants, providing insights into effective policies and communication strategies that not only tackle disturbances but also promote a harmonious living environment.
How can property managers effectively address noise complaints and improve tenant retention in an increasingly noisy environment?
Understand Noise Complaints and Their Impact on Property Management
Noise complaints can stem from various sources, such as loud music, parties, or construction work. These disturbances significantly affect resident satisfaction and can lead to higher turnover rates. Real estate managers must recognize that unresolved sound issues can tarnish the reputation of their properties and diminish their market appeal.
A 2021 survey revealed that over 47% of affordable housing residents reported experiencing sound disturbances, with common complaints including loud music, arguments, and unsupervised children. To effectively address these disturbances, it is essential to understand their frequent sources and potential impacts on tenant relationships and property value, following the standard operating procedure for noisy tenants.
Properties that frequently experience disturbances may see a decline in rental rates. Studies indicate that rental prices can drop by 10-15% in high-sound environments. Conversely, residences equipped with soundproofing features can command rental premiums of 5-10% compared to those without such measures. Therefore, having a standard operating procedure for noisy tenants is crucial for promptly and effectively addressing disturbance complaints, maintaining a peaceful living environment, and protecting asset investments.
Implementing proactive sound management strategies, such as soundproofing measures and disturbance monitoring systems, can significantly reduce disruptions. For instance, a case study demonstrated that after investing $15,000 in soundproofing improvements, a property owner achieved a 30% reduction in tenant turnover and was able to charge an 8% rental premium over comparable properties in the area.
By understanding the common causes of disturbances and their potential effects on tenant relations and property value, managers can take informed actions to maintain high occupancy levels and ensure tenant satisfaction.

Review Legal Grounds and Lease Agreements Related to Noise
Before addressing disturbance complaints, managers must familiarize themselves with local sound regulations and the specific terms outlined in rental agreements. Most lease contracts include provisions that specify acceptable sound levels and quiet hours. Understanding these legal frameworks enables managers to enforce rules consistently and fairly.
For example, if a tenant's sound levels exceed the established limits, managers can reference the lease contract to address the issue effectively. Additionally, being knowledgeable about local sound regulations can protect managers from potential legal repercussions.
It is advisable for managers to consult with legal counsel to ensure that all policies comply with applicable laws and regulations.

Develop a Comprehensive Noise Policy for Tenants
An effective standard operating procedure for noisy tenants is essential to maintain a harmonious living environment in rental properties. It should clearly define acceptable sound levels, specifying that sound must not exceed 60 decibels during the day and 50 decibels at night. Designated quiet hours should typically be from 10 PM to 7 AM, during which sound must be kept to a minimum to ensure residents can enjoy their homes peacefully. Furthermore, the policy ought to specify the repercussions for breaches and elaborate on the standard operating procedure for noisy tenants, ensuring clarity in the process.
Engaging tenants in the development of this policy fosters a sense of community and encourages compliance. Research indicates that communities with clear, consistent sound policies experience lower turnover rates, as residents feel their concerns are recognized and addressed. Moreover, only 34% of residents express satisfaction with their landlords' sound regulations and grievance management, underscoring the significance of having a thorough sound policy. Once established, the sound policy should be communicated to all residents during the lease signing process and included in resident handbooks. Regular reminders about the policy can further reinforce its importance, helping to maintain awareness and compliance among residents.
By implementing a standard operating procedure for noisy tenants, real estate owners can significantly enhance resident satisfaction and retention, ultimately leading to a more stable and positive living atmosphere.

Implement Effective Communication and Conflict Resolution Strategies
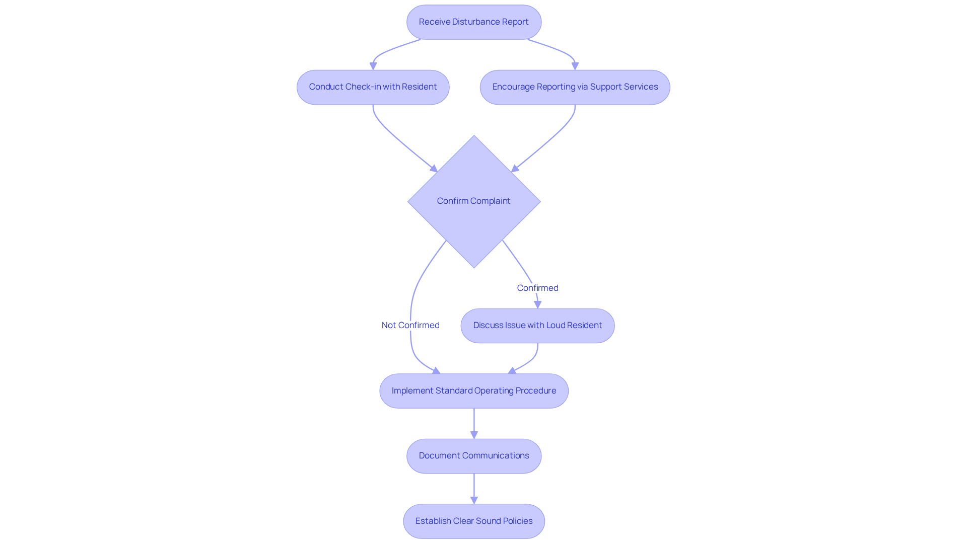
To efficiently handle disturbances, managers at The Housing Guild must prioritize transparent communication with residents according to the standard operating procedure for noisy tenants. This involves conducting regular check-ins and encouraging residents to report issues promptly through our 24/7 support services, available via the Resident Portal or by calling/texting (415) 858-6696.
When a disturbance issue occurs, it is crucial for managers to implement the standard operating procedure for noisy tenants by handling the situation with compassion and attentively hearing out all parties involved. For instance, if a renter reports excessive sound from a neighbor, the property manager should first confirm the complaint by discussing the issue with the purportedly loud resident. If direct communication does not resolve the issue, following the standard operating procedure for noisy tenants can be employed to facilitate a fair resolution.
Documenting all communications and actions taken is vital for maintaining transparency and accountability throughout the standard operating procedure for noisy tenants. Research from the National Apartment Association indicates that 80% of residents are more likely to renew their lease if their concerns are addressed promptly, highlighting the importance of responsive management.
Furthermore, establishing clear sound policies in lease agreements, as advised by the Long Beach Police Department, can set expectations and reduce conflicts. By nurturing a culture of open communication and proactive conflict resolution, managers at The Housing Guild can improve resident satisfaction and create a more harmonious living environment.

Establish Monitoring and Response Procedures for Noise Complaints
To efficiently handle disturbances, managers should establish a standard operating procedure for noisy tenants that outlines clear protocols for monitoring and addressing issues. This begins with utilizing The Housing Guild's online platform as a designated communication channel for noise complaints, facilitating prompt reporting and enhancing resident engagement. Research shows that organizations with defined communication routes for grievances experience a significant reduction in unresolved issues, leading to higher tenant satisfaction levels.
Implementing a tracking system within the portal to document grievances, responses, and resolutions is crucial. This record-keeping not only helps identify patterns of disturbances but also informs future policy adjustments. Additionally, providing regular training for management staff on handling sound complaints ensures that all team members are equipped to address issues consistently and professionally.
Consistent enforcement of the standard operating procedure for noisy tenants is essential for maintaining fairness and trust among residents. By adopting a structured approach and leveraging The Housing Guild's innovative online portal, property managers can enhance their responsiveness, foster a sense of community, and ultimately improve the overall living experience for tenants.

Conclusion
Implementing a standard operating procedure for noisy tenants is crucial for maintaining tenant satisfaction and preserving property value. By establishing clear guidelines and communication channels, property managers can effectively address noise complaints. This fosters a peaceful living environment that benefits both residents and property owners.
Several key strategies emerge from this discussion:
- Understanding the sources of noise disturbances is essential.
- Developing comprehensive noise policies ensures that all parties are aware of expectations.
- Ensuring legal compliance with sound regulations is vital.
- Proactive communication and conflict resolution techniques also play a significant role in managing tenant relationships and reducing turnover rates.
By embracing these practices, property managers can create a more harmonious community where residents feel heard and valued.
Ultimately, addressing noise complaints transcends mere rule enforcement; it involves cultivating a respectful and enjoyable living experience for all tenants. Property managers are encouraged to take actionable steps to implement these strategies. Recognizing that a well-managed noise policy can lead to increased tenant retention and a thriving rental property is key. Embracing these best practices will not only enhance tenant satisfaction but also safeguard the long-term success of the property management business.
Frequently Asked Questions
What are common sources of noise complaints in properties?
Common sources of noise complaints include loud music, parties, construction work, arguments, and unsupervised children.
How do noise complaints affect resident satisfaction?
Noise complaints can significantly affect resident satisfaction, leading to higher turnover rates and potentially tarnishing the reputation of the properties.
What percentage of affordable housing residents reported experiencing sound disturbances according to a 2021 survey?
Over 47% of affordable housing residents reported experiencing sound disturbances.
How can unresolved noise issues impact property management?
Unresolved noise issues can diminish the market appeal of properties and lead to a decline in rental rates, with studies indicating a potential drop of 10-15% in high-sound environments.
What is the importance of having a standard operating procedure for noisy tenants?
A standard operating procedure for noisy tenants is crucial for promptly addressing disturbance complaints, maintaining a peaceful living environment, and protecting asset investments.
What proactive strategies can property managers implement to manage noise disturbances?
Property managers can implement soundproofing measures and disturbance monitoring systems to significantly reduce disruptions.
Can soundproofing improvements affect tenant turnover and rental rates?
Yes, soundproofing improvements can lead to a reduction in tenant turnover and allow property owners to charge rental premiums. For example, a case study showed a 30% reduction in turnover and an 8% rental premium after a $15,000 investment in soundproofing.
Why is it important for managers to understand local sound regulations and lease agreements?
Understanding local sound regulations and lease agreements enables managers to enforce rules consistently and fairly, and protects them from potential legal repercussions.
What should managers do if a tenant's sound levels exceed established limits?
Managers can reference the lease contract to address the issue effectively if a tenant's sound levels exceed the established limits.
Should property managers consult legal counsel regarding noise policies?
Yes, it is advisable for managers to consult with legal counsel to ensure that all policies comply with applicable laws and regulations.