Owner-Centric Property Management · · 14 min read

5 Steps to Create a Standard Operating Procedure for Long Vacancies

Learn to create effective standard operating procedures for managing long vacancies efficiently.

5 Steps to Create a Standard Operating Procedure for Long Vacancies

Introduction

Creating a successful property management strategy relies heavily on the effective management of long vacancies, which can significantly affect rental income and the overall health of the business. This article explores the essential steps for establishing robust standard operating procedures (SOPs) that streamline vacancy management, ensuring both consistency and efficiency.

Many property managers face challenges in balancing effective tenant screening, marketing, and communication. Therefore, the pressing question is: how can they develop a comprehensive approach that not only fills vacancies more quickly but also enhances tenant satisfaction and retention?

Identify Key Processes for Managing Long Vacancies

To effectively manage extended absences, it is crucial to identify the that have a direct impact on the duration of these absences. These procedures may include:

A robust screening process is vital; it significantly reduces vacancy durations by ensuring that only qualified candidates are considered, thereby protecting rental income and minimizing turnover costs.

Moreover, effective marketing strategies, such as utilizing high-quality photography and virtual tours, can attract a larger pool of prospective renters. The Housing Guild enhances this process through comprehensive communication and support services, which include:

Documenting these processes will provide a clear framework for your team, ensuring that they follow the standard operating procedure for long vacancies, thereby promoting consistency and efficiency in managing them.

Each box represents a key process in managing long vacancies. Follow the arrows to see how these processes connect and contribute to reducing vacancy durations.

Define Objectives for Effective Vacancy Management

Establish clear goals for managing extended absences, such as:

  1. Reducing unoccupied property rates by a specific percentage within a defined timeframe.
  2. Improving resident retention rates.

For example, a goal could be to decrease the average unoccupied period from 60 days to 30 days by implementing targeted marketing campaigns and increasing resident engagement. These objectives should adhere to the - specific, measurable, achievable, relevant, and time-bound - providing a structured framework for assessing success and making necessary adjustments to strategies.

The center shows the main focus on vacancy management objectives, with branches leading to specific goals and examples. Each branch helps you understand how these objectives connect and what actions can be taken.

Document Step-by-Step Instructions for SOPs

Step-by-Step Instructions for Vacancy Management Procedures

  1. [Tenant Screening Process](https://blog.housingguild.com/4-templates-to-document-vacancy-costs-for-property-owners)

    • Conduct Background Checks: Verify the tenant's criminal history and credit score to assess reliability.
    • Income Verification: Request recent pay stubs or tax returns to confirm the tenant's financial stability.
    • Reference Checks: Contact previous landlords or references to gather insights on the tenant's behavior and reliability.
  2. Marketing Procedure

    • [Create Listings](https://blog.housingguild.com/4-best-practices-for-mixed-use-property-management-in-belmont): Develop clear and attractive property listings that highlight key features and amenities.
    • Share Listings: Post the listings on various platforms, including real estate websites, social media, and local classifieds.
    • Respond to Inquiries: Establish a protocol for timely and professional responses to potential tenant inquiries.

This documentation should be clear and concise, allowing team members to follow the procedures without ambiguity. Utilizing templates can simplify this process, ensuring uniformity across all .

Each box represents a step in the process. Follow the arrows to see how each step leads to the next, ensuring a smooth workflow for managing vacancies.

Incorporate Visual Aids to Enhance Clarity

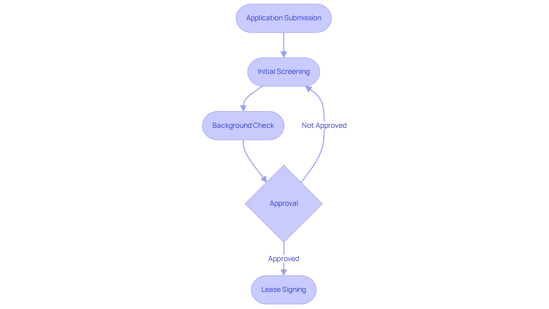
Incorporating visual tools such as flowcharts, diagrams, and checklists into standard operating procedures can significantly clarify complex tasks. For instance, a flowchart can effectively illustrate the tenant evaluation process, detailing each step from application submission to lease signing.

enhance the engagement of standard operating procedures and enable personnel to quickly locate information and understand the sequence of tasks. It is essential that these visuals are well-designed and easy to interpret, as they serve as quick reference tools during the execution of procedures.

This flowchart outlines the steps involved in evaluating a tenant. Start at the top with the application submission and follow the arrows down to see how each step leads to the next until the lease signing.

Establish Regular Review and Update Procedures

Create a structured timetable for assessing and revising your Standard Operating Procedures (SOPs) at least once a year or whenever significant modifications occur in your operations or the market. This evaluation process should actively involve input from team members who utilize the procedures, helping to pinpoint areas that require enhancement.

For instance, if a specific marketing strategy is underperforming, it may necessitate a revision in the corresponding SOP section. It is crucial to document the review process meticulously, specifying who is responsible for updates and how changes will be communicated to the team. This proactive approach not only keeps your SOPs effective and relevant but also fosters a within your property management operations.

Statistics indicate that most SOPs become outdated within two years if not regularly maintained, highlighting the necessity of this practice. As Madeline Vinson states, "Developing efficient standard operating procedures for your property management business requires a strategic approach."

Additionally, consider implementing feedback systems such as satisfaction surveys or suggestion boxes to enhance the evaluation process. Avoid common pitfalls, such as neglecting to document changes or failing to involve team members in the feedback process, as these can undermine the effectiveness of your SOPs.

Follow the arrows to see how each step connects in the process of reviewing and updating your SOPs. Each box represents an important action to keep your procedures effective and relevant.

Conclusion

Creating a comprehensive standard operating procedure (SOP) for managing long vacancies is essential for ensuring efficiency and consistency in property management. By systematically identifying key processes, setting clear objectives, documenting step-by-step instructions, incorporating visual aids, and establishing regular review procedures, property managers can significantly reduce vacancy durations and enhance overall operational effectiveness.

Critical strategies have been outlined, emphasizing the importance of robust tenant screening, effective marketing techniques, and the necessity of maintaining clear communication. These elements work together to create a structured approach that minimizes the time properties remain unoccupied while fostering a culture of continuous improvement within the management team.

Ultimately, developing and maintaining effective SOPs transcends mere procedural adherence; it involves building a proactive framework that adapts to changing market conditions and enhances property management practices. By implementing these best practices, property managers can ensure their operations remain competitive and responsive, leading to higher tenant satisfaction and improved financial performance.

Frequently Asked Questions

What are the key processes for managing long vacancies?

The key processes include renter screening, marketing strategies, property maintenance, and communication protocols.

Why is a robust screening process important?

A robust screening process is vital as it significantly reduces vacancy durations by ensuring that only qualified candidates are considered, which protects rental income and minimizes turnover costs.

How can effective marketing strategies impact vacancy management?

Effective marketing strategies, such as using high-quality photography and virtual tours, can attract a larger pool of prospective renters, thereby reducing vacancy durations.

What communication support services are offered to enhance vacancy management?

The Housing Guild offers 24/7 maintenance available via call or text and dedicated resident and owner portals to facilitate efficient interactions.

How can documenting processes help in managing long vacancies?

Documenting processes provides a clear framework for the team to follow standard operating procedures, promoting consistency and efficiency in managing long vacancies.

What objectives should be defined for effective vacancy management?

Clear objectives may include reducing unoccupied property rates by a specific percentage within a defined timeframe and improving resident retention rates.

Can you provide an example of a specific goal for vacancy management?

An example goal could be to decrease the average unoccupied period from 60 days to 30 days by implementing targeted marketing campaigns and increasing resident engagement.

What criteria should objectives adhere to for effective management?

Objectives should adhere to the SMART criteria, which stands for specific, measurable, achievable, relevant, and time-bound, to provide a structured framework for assessing success and making necessary adjustments.

Read next