Introduction
Effective management of after-hours calls is essential for property management teams aiming to uphold tenant satisfaction and safety. By implementing clear protocols, leveraging advanced technology, and providing thorough staff training, organizations can significantly improve their response capabilities during emergencies.
However, a critical question arises: how can property managers ensure that their systems are not only efficient but also adaptable to the changing needs of their residents?
This article explores key strategies for optimizing after-hours call management, offering insights that can enhance response times and elevate overall service quality.
Establish Clear Protocols for After-Hours Call Management
To effectively manage after-hours inquiries, must establish for the for that outline the steps to take upon receiving a request. This includes defining what constitutes an , which is crucial for prioritizing responses. For instance, a plumbing issue may require immediate attention if it poses a risk to health or safety, whereas a dripping faucet can typically wait until regular business hours. Developing a decision tree for call management can simplify this process, ensuring that personnel can swiftly assess the urgency of the situation.
on these protocols is essential for maintaining consistency in responses. Regular reviews and updates of these protocols are also necessary to adapt to evolving circumstances and enhance overall efficiency. Research indicates that clear communication policies can significantly influence residency retention rates, as individuals who feel recognized are more likely to renew their leases. By implementing these best practices, property oversight teams can improve and effectively manage after-hours emergencies by utilizing an for .

Utilize Technology Solutions for Efficient Call Routing
Implementing technology solutions, such as , can significantly enhance the efficiency of by relying on an in property oversight. These systems intelligently direct communications based on predefined criteria, ensuring that to the suitable on-duty team member or the without delay. For instance, property oversight companies that have implemented ACD systems report an , demonstrating the effectiveness of prompt routing.
Moreover, the integration of a can assist in monitoring tenant interactions and providing context for each inquiry, enabling personnel to respond more efficiently. A mobile application that notifies on-duty personnel of incoming inquiries ensures that no urgent matters are overlooked, even when they are away from their workstations. With The Housing Guild's , including integrated messaging and alerts, property owners can access financial statements and essential documents at any time. This capability improves communication and collaboration among team members, ensuring that all urgent matters are handled swiftly.

Train Staff for Effective After-Hours Response
To ensure effective handling of after-hours calls, property management teams, such as those at The Housing Guild, must implement to develop staff as for . This training should include that replicate typical , such as maintenance emergencies and lease inquiries. Such practice enables team members to refine their responses in a controlled environment.
Industry experts emphasize that role-playing is vital for preparing personnel to manage real-life situations effectively. Furthermore, training should encompass established protocols and the technology solutions used for the for , including that streamlines communication and response processes.
Regular training sessions, such as quarterly refreshers, are crucial for reinforcing these skills and keeping employees updated on any changes to procedures or technology. Statistics show that organizations prioritizing continuous training see a notable increase in , as trained employees are better equipped to address concerns promptly and effectively.
This proactive approach not only boosts staff confidence but also significantly enhances , aligning with The Housing Guild's commitment to providing .

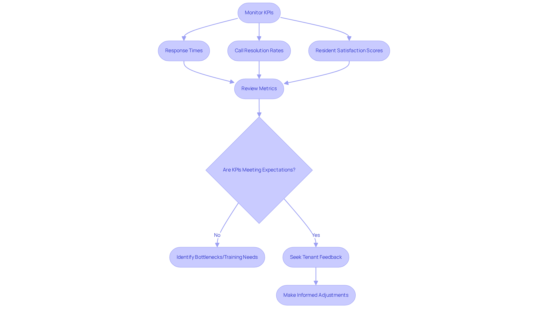
Monitor and Evaluate On-Call Management Practices
To enhance , , such as those at The Housing Guild, must establish a robust system for monitoring and evaluating their practices. like , call resolution rates, and are critical metrics to track.
For example, targeting a response time of under 15 minutes during business hours can significantly boost resident satisfaction. Research indicates that quicker responses are linked to higher satisfaction rates. The Housing Guild provides , allowing individuals to reach out through their online portal or via voice/text communication.
Regularly reviewing these metrics enables teams to identify trends and highlight areas for improvement. If exceed expectations, it may indicate or a need for additional staff training. Moreover, actively seeking about their experiences can provide valuable insights into the effectiveness of the on call manager for . This feedback empowers property managers at The Housing Guild to make informed adjustments that enhance .

Conclusion
Establishing effective management strategies for after-hours calls is crucial for property management teams that seek to enhance tenant satisfaction and streamline operations. By implementing clear protocols, leveraging technology, training staff, and continuously monitoring practices, property management can ensure that urgent issues are addressed promptly and efficiently.
Key insights include:
- The importance of defining emergencies
- Utilizing automated systems for call routing
- Providing comprehensive training to staff
These practices not only facilitate quicker response times but also foster a culture of preparedness among team members, ultimately leading to improved resident experiences and retention rates.
Moving forward, property management teams should prioritize these best practices as they navigate the complexities of after-hours call management. Embracing technology and committing to staff development will empower teams to respond effectively to tenant needs, ensuring that every call is handled with the urgency and care it deserves.
Frequently Asked Questions
What are the key steps for managing after-hours inquiries in property management?
Property management teams should establish clear protocols for the on-call manager that outline the steps to take upon receiving a request, including defining emergencies versus non-emergencies.
How can property management teams determine what constitutes an emergency?
An emergency is typically an issue that poses a risk to health or safety, such as a plumbing problem that could cause significant damage. In contrast, non-emergencies, like a dripping faucet, can usually wait until regular business hours.
What tools can help simplify the process of after-hours call management?
Developing a decision tree for call management can help personnel swiftly assess the urgency of the situation and determine the appropriate response.
Why is training staff on after-hours protocols important?
Training all staff on these protocols ensures consistency in responses and helps maintain effective communication with tenants.
How often should the after-hours call management protocols be reviewed?
Regular reviews and updates of these protocols are necessary to adapt to evolving circumstances and enhance overall efficiency.
What impact do clear communication policies have on tenant retention?
Research indicates that clear communication policies can significantly influence residency retention rates, as tenants who feel recognized are more likely to renew their leases.
How can property management teams improve tenant satisfaction during after-hours emergencies?
By implementing best practices and utilizing an on-call manager for after-hours calls, property management teams can effectively manage emergencies and improve tenant satisfaction.
List of Sources
- Establish Clear Protocols for After-Hours Call Management
- Essential Policy Tips for After-Hours Calls to Boost Tenant Satisfaction (https://blog.housingguild.com/p/e42febf2-3056-4fa8-84f9-3e0664cadee9)
- Landlord Guide to After-hours Emergency Maintenance Calls (https://baymgmtgroup.com/blog/handle-hours-calls-tenant)
- Emergency Maintenance: A Guide for Property Managers in 2025 (https://re-leased.com/property-operations/emergency-maintenance-a-guide-for-property-managers)
- After-Hours Maintenance Best Practices for Property Managers - Absent Answer (https://absentanswer.com/blog/after-hours-maintenance-best-practices-for-property-managers)
- After Hours Answering Service for Property Management (https://unity-connect.com/our-resources/blog/after-hours-answering-service-property-management)
- Utilize Technology Solutions for Efficient Call Routing
- Property Management Emergencies After Hours: How Virtual Receptionists Keep Tenants Calm (https://answering365.com/after-hours-property-management-answering-service)
- After Hours Answering Service for Property Management – 24/7 Tenant Support (https://elevenlabs.io/agents/after-hours-property-management-answering-service)
- After Hours Answering Service for Property Management (https://unity-connect.com/our-resources/blog/after-hours-answering-service-property-management)
- Top 5 Property Management Automated Calling Systems Compared: Why Robotalker Leads the Pack (https://robotalker.com/blogs/property-management-automated-calling-systems-compared)
- How AI-Powered Triage Minimizes Late-Night Maintenance Stress - Property Meld (https://propertymeld.com/blog/how-ai-powered-triage-minimizes-late-night-maintenance-stress)
- Train Staff for Effective After-Hours Response
- The Benefits of Training for Property Management Teams (https://theinspectiongroup.com/the-benefits-of-professional-development-and-training-for-property-management-teams)
- After-Hours Maintenance Best Practices for Property Managers - Absent Answer (https://absentanswer.com/blog/after-hours-maintenance-best-practices-for-property-managers)
- After Hours Answering Service for Property Management (https://unity-connect.com/our-resources/blog/after-hours-answering-service-property-management)
- 8 Tips on Tackling After-Hour Maintenance Calls - Property Matrix (https://propertymatrix.com/Blog/8-tips-on-tackling-after-hour-maintenance-calls)
- How to set up out of hours call handling for property management | Jason Guest posted on the topic | LinkedIn (https://linkedin.com/posts/jason-guest-9b905147_propertymanagement-oohs-outofhourscallhandling-activity-7353784469528453121-v0Gb)
- Monitor and Evaluate On-Call Management Practices
- 14 Essential KPIs Property Managers Must Track in 2026 (https://pacificabs.com/knowledge-center/blog/14-essential-kpis-property-managers-must-track-this-year)
- The State of the Property Management Industry (2025) — Why a property-management-specific answering service is now essential (https://courtesyconnection.com/Resources/Post/199132889190/the-state-of-the-property-management-industry-2025--why-a-property-management-specific-answering-service-is-now-essential)
- 11 Property Management KPIs You Should Track Now | Buildium (https://buildium.com/blog/property-management-kpis-to-track)
- KPI Checks Help Property Managers Stay on Track (https://multihousingnews.com/kpi-checks-help-property-managers-stay-on-track)
- Improving Property Management Company KPIs & Metrics (https://ambscallcenter.com/blog/property-management-kpis)