Introduction
Flawed documentation in property management can significantly erode profits, leading to costly mistakes that affect tenant relations, maintenance, and legal compliance. As the industry faces increasing financial pressures, it is essential for property managers to recognize the signs that documentation gaps are impacting the bottom line. Consider this: the overlooked details in tenant records, maintenance logs, and lease agreements may not merely be minor inconveniences; they could be ticking time bombs poised to result in substantial financial losses.
Inaccurate Tenant Records Increase Costs
Flawed resident records are a clear indication that . Issues such as overcharging or undercharging rent, mishandling security deposits, and difficulties in resident screening often arise from these inaccuracies, which signs documentation gaps is costing you money. For example, are signs documentation gaps is costing you money, which may lead to lost revenue or disputes over late fees that can escalate into .
A recent study found that 60% of real estate managers face , which indicates that signs documentation gaps is costing you money, primarily due to . To mitigate these risks, are essential for ensuring accuracy and compliance with rental agreements, especially since signs documentation gaps is costing you money.
This proactive approach not only protects the property owner's investment but also enhances by . As the rental environment evolves in 2026, failing to address signs documentation gaps is costing you money will make maintaining precise tenant records vital for and minimizing financial losses.

Neglected Maintenance Records Drive Up Repair Expenses
Ignoring upkeep records can lead to minor issues escalating into , resulting in considerable financial burdens. For example, a small plumbing leak that goes unrecorded can develop into extensive water damage, potentially costing thousands in repairs.
Statistics show that homeowners who delay maintenance often face an , which , highlighting the importance of . Furthermore, only 41% of property owners can afford a $500 repair immediately out of pocket, perpetuating a cycle of deferred maintenance.
Regular inspections and are essential strategies for mitigating these risks. As planner Alexandra Gailey advises, setting aside 2 to 4% of your salary or earnings annually for home maintenance can help homeowners manage these costs effectively.
By , owners can ensure their properties remain in optimal condition, as failing to do so may reveal signs documentation gaps is costing you money, ultimately protecting their investments and minimizing unexpected repair expenses.

Insufficient Financial Documentation Complicates Budgeting
Inadequate monetary documentation often signs , significantly hindering managers' ability to create or underfunding critical areas. For instance, unclear records of maintenance expenses can lead to unforeseen costs that disrupt cash flow, as deferred maintenance frequently escalates into larger, more costly issues. A study revealed that for , signs documentation gaps is costing you money due to monthly monetary discrepancies, primarily caused by inaccuracies in lease and rent roll information, which can greatly influence budgeting decisions.
To mitigate these risks, asset managers are advised to utilize and conduct regular budget assessments. The Housing Guild's mobile-friendly Online Portal provides streamlined payment solutions, enabling property owners to easily make and receive payments, including funds for emergency maintenance repairs and access to year-end tax statements. This proactive approach ensures that all financial transactions are accurately recorded, facilitating .
As highlighted by industry experts, comprehensive in the real estate sector, offering the necessary transparency for informed decision-making and effective cash flow management.

Weak Lease Agreements Result in Legal Costs
Weak lease agreements can lead to misunderstandings and disputes between landlords and tenants, often resulting in . Unclear terms concerning upkeep responsibilities can create friction and result in litigation. A study revealed that over 60% of common area maintenance (CAM) reconciliations contain errors, with average overcharges exceeding $2.50 per square foot. This illustrates how unclear lease terms can be a is costing you money and directly impact financial outcomes.
Furthermore, , with a 100-location portfolio potentially facing due to factors like missed renewal options, CAM overcharges, and unfavorable lease terms. From a legal standpoint, an unsigned lease provides little protection if disputes arise about move-in dates, rent amounts, or other key terms.
To mitigate these risks, real estate managers must ensure that lease agreements are . This proactive approach not only helps in avoiding disputes but also indicates that signs documentation gaps is costing you money in significant legal expenses over time. Property owners should consider for clarity and compliance to enhance their legal protection.

Lack of Compliance Documentation Leads to Fines
Neglecting to maintain proper can lead to , exposing managers to substantial fines and legal challenges. For instance, failing to conduct or provide can lead to penalties imposed by regulatory authorities. A notable case illustrates that a management operator improved their compliance task completion rate from 82% to 96% within a year by re-mapping their tenant intake map, significantly reducing the risk of violations.
Moreover, senior general managers in stress that ; it’s a major risk factor. Missed deadlines and are signs documentation gaps is costing you money, which can directly lead to penalties or legal exposure. Consistently assessing compliance obligations and confirming that all necessary documentation is up to date is vital for reducing these risks and protecting the financial stability of .
In fact, 38% of real estate management firms encountered regulatory fines or audit findings related to compliance documentation errors in the past three years, which signs documentation gaps is costing you money. Utilizing can aid in tracking deadlines and sending automatic reminders, helping to prevent missed deadlines. Furthermore, keeping digital copies of essential documents is crucial for organized documentation practices, further safeguarding managers from potential compliance issues.

Poor Communication Records Increase Tenant Turnover
Insufficient upkeep of can lead to , resulting in resident dissatisfaction and . For instance, when repair requests are not properly documented, residents may feel overlooked and opt to leave the premises. Research shows that renters who are are 25% less likely to consider moving, highlighting the critical need for .
Implementing a robust communication system, such as the enhanced tools available in The Housing Guild's - which includes built-in messaging, notifications, and email capabilities - not only boosts satisfaction but also fosters loyalty, ultimately reducing turnover costs. Additionally, having a clearly defined communication process for tenants, owners, and vendors, along with and service support, ensures that all parties remain informed and engaged.
is not merely a courtesy; it serves as an essential retention tool, as ignoring signs is costing you money.

Inadequate Inspection Documentation Causes Oversights
The presence of insufficient inspection documentation , as it can lead to significant oversights in , resulting in overlooked maintenance needs and . For instance, failing to document , such as mold growth or structural damage, to escalate, leading to . Safety experts highlight that inadequate documentation, which signs documentation gaps is costing you money, can create financial exposure through claims disputes and regulatory scrutiny, with average costs associated with safety hazards reaching thousands of dollars.
Establishing a with for ensuring that all conditions of the premises are monitored and addressed promptly. This proactive strategy not only safeguards resident safety but also preserves and enhances asset value, making it an essential component of effective management. Regular site inspections, recommended to occur at least twice a month, further underscore the importance of thorough documentation in fostering positive .
Utilizing The Housing Guild's innovative can and enhance investment management by allowing owners to easily document inspections, process payments, access statements, and stay informed through built-in messaging and notifications. This ultimately supports improved documentation practices and demonstrates that signs documentation gaps is costing you money.

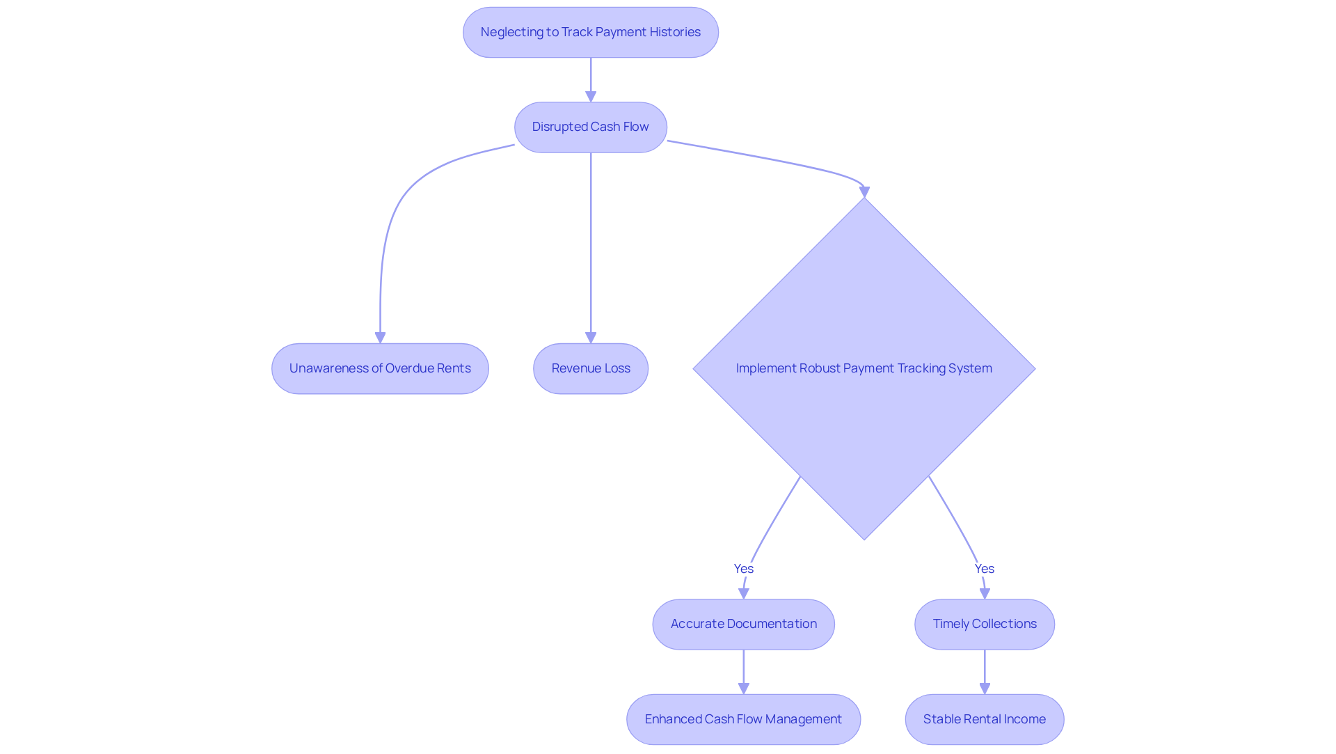
Failure to Track Payment Histories Affects Cash Flow
Neglecting to monitor tenant payment histories can significantly disrupt cash flow, leaving managers unaware of overdue rents or applicable late fees. Unrecorded payments can lead to substantial revenue loss, which shows that signs is costing you money as disputes may arise over late fees or missed payments. A study indicates that , underscoring the necessity of .
Implementing a robust payment tracking system ensures accurate documentation of all transactions and facilitates , ultimately enhancing . By maintaining precise records, real estate managers can mitigate disputes and foster a more stable rental income, reinforcing the importance of transparency in .
![]()
Inaccurate Vendor Documentation Increases Service Costs
Inaccurate vendor documentation is a clear indication that due to miscommunication and billing errors. When are inadequately documented, it shows that signs documentation gaps is costing you money, leading managers to encounter unforeseen fees or delays in service delivery. Mismanagement of vendor records often signs documentation gaps is costing you money, resulting in and strain budgets. The Federal Trade Commission highlights that undermine competition and harm consumers, underscoring the necessity for transparency in vendor agreements.
Maintaining is crucial for ensuring that all agreements are honored. This practice not only helps manage expenses but also enhances the overall efficiency of management operations. As one management specialist noted, "Every mistake in vendor documentation signs documentation gaps is costing you money and can lead to ." By prioritizing accurate record-keeping, asset managers can mitigate these risks and foster smoother interactions with service providers.

The Housing Guild Offers Solutions to Documentation Gaps
The Housing Guild stands out in providing , with a strong emphasis on meticulous documentation practices that effectively address common gaps. By incorporating features like and efficient , The Housing Guild guarantees that all interactions and transactions are accurately documented.
Tenants can conveniently log into their online portal to pay rent, which enhances communication and support services. This proactive strategy not only boosts resident satisfaction, evidenced by reduced response times for inquiries, but also illustrates that signs while safeguarding owners from potential financial losses linked to documentation shortcomings.
As industry experts, including Marc Kotler, highlight, maintaining thorough records is essential for compliance and operational efficiency, particularly with the upcoming changes under the . Furthermore, conducting is vital to ensure consistency in application processing, ultimately improving the overall management experience for both residents and property owners.
A satisfied tenant, Larry C., shared his experience, stating that The Housing Guild provided him with a and throughout his long residency. This showcases the positive impact of their .

Conclusion
Addressing documentation gaps in property management is essential for maintaining financial health and operational efficiency. Inaccuracies in tenant records, neglected maintenance documentation, insufficient financial tracking, weak lease agreements, and compliance failures can lead to significant costs and legal challenges. Each of these issues threatens not only the bottom line but also undermines tenant satisfaction and trust, which are crucial for long-term success in property management.
Key insights emphasize the importance of proactive documentation practices. Regular audits of tenant records, timely maintenance updates, and clear communication processes are vital strategies that can mitigate risks and enhance overall management effectiveness. Additionally, leveraging technology, such as specialized accounting software and online portals, can streamline operations and ensure that all necessary documentation is accurately maintained.
In the competitive landscape of property management, adopting robust documentation practices is not merely a best practice; it is a necessity that safeguards investments and fosters positive tenant relationships. Property managers are encouraged to prioritize meticulous record-keeping and consider solutions like those offered by The Housing Guild to bridge any existing gaps. By doing so, they can enhance their operational resilience and ultimately secure a more profitable and sustainable future in property management.
Frequently Asked Questions
What are the consequences of inaccurate tenant records?
Inaccurate tenant records can lead to issues such as overcharging or undercharging rent, mishandling security deposits, and difficulties in resident screening. These inaccuracies may result in lost revenue or disputes over late fees that can escalate into costly legal battles.
How prevalent are financial discrepancies among real estate managers?
A recent study found that 60% of real estate managers face monthly financial discrepancies, primarily due to inaccuracies in lease and rent roll data.
What strategies can be employed to mitigate risks associated with inaccurate tenant records?
Regular audits and updates of resident records are essential for ensuring accuracy and compliance with rental agreements, which helps protect property owners' investments and enhances resident satisfaction.
How can neglected maintenance records impact property owners financially?
Ignoring maintenance records can lead to minor issues escalating into significant repairs, resulting in considerable financial burdens. For example, a small plumbing leak can develop into extensive water damage, potentially costing thousands in repairs.
What is the average repair expense faced by homeowners who delay maintenance?
Statistics show that homeowners who delay maintenance often face an average repair expense exceeding $5,600.
What proactive strategies can help mitigate repair costs related to maintenance?
Regular inspections and timely updates to service records are essential strategies. Additionally, setting aside 2 to 4% of annual earnings for home maintenance can help manage these costs effectively.
How does insufficient financial documentation affect budgeting?
Inadequate financial documentation significantly hinders managers' ability to create accurate budgets, often resulting in overspending or underfunding critical areas.
What tools can asset managers use to improve financial documentation and budgeting?
Asset managers are advised to utilize specialized accounting software and conduct regular budget assessments. The Housing Guild's mobile-friendly Online Portal provides streamlined payment solutions for property owners.
Why is comprehensive financial reporting important in real estate?
Comprehensive financial reporting serves as a safeguard in the real estate sector, offering necessary transparency for informed decision-making and effective cash flow management.
List of Sources
- Inaccurate Tenant Records Increase Costs
- Oversight of Tenant Screening Companies May Change. Here's What Landlords and Renters Should Know to Protect Themselves (https://howhousingmatters.org/articles/oversight-tenant-screening-companies-may-change-heres-what-landlords-and-renters-should)
- Tenant screening inaccuracies and the people they hurt (https://wftv.com/news/tenant-screening-inaccuracies-people-they-hurt/OSDQBIJHWZNYVPT6PHCYCWBDJA)
- Rental Application Fraud Is Surging in Virginia: What Owners Need to Know in 2026 (https://accenthomespm.com/blog/rental-application-fraud-is-surging-in-virginia-what-owners-need-to-know-in-2026)
- Fraudulent rental applications surge nationwide as housing costs remain elevated (https://foxbusiness.com/real-estate/fraudulent-rental-applications-surge-nationwide-housing-costs-remain-elevated)
- 60% of Property Managers Face Monthly Financial Discrepancies (https://multifamilyexecutive.com/technology/60-of-property-managers-face-monthly-financial-discrepancies_o)
- Neglected Maintenance Records Drive Up Repair Expenses
- Study reveals delayed maintenance and repairs cost homeowners thousands (https://kjrh.com/money/consumer/consumer-reports/study-reveals-delayed-maintenance-and-repairs-cost-homeowners-thousands)
- Deferred maintenance is costing you deals (https://inman.com/2026/03/10/deferred-maintenance-is-costing-you-deals-heres-how-to-protect-your-clients-and-your-commission)
- The Hidden Costs of Neglected Property Maintenance - Stratejic Relationships (https://stratejicrelationships.com/articles/the-hidden-costs-of-neglected-property-maintenance)
- The True Cost of Ignoring Regular Property Maintenance (https://nwipropertymanagementinc.com/blog/the-true-cost-of-ignoring-regular-property-maintenance)
- The True Cost of Deferred Maintenance: Why Small Fixes Save Big Money (https://pennyrealty.com/blog/the-true-cost-of-deferred-maintenance-why-small-fixes-save-big-money)
- Insufficient Financial Documentation Complicates Budgeting
- Top Property Management Accounting Challenges & How to Solve for Them (https://appfolio.com/blog/top-property-management-accounting-challenges)
- The hidden costs of poor property management (https://raywhitecommercialbayside.com/news/the-hidden-costs-of-poor-property-management)
- How poor property management accounting destroys landlord wealth (https://wpxi.com/contributor/how-poor-property/SVBGWTHJX45NFFR5GS2GX2T5QM)
- Avoiding Financial Pitfalls: How Property Accounting Services Protect Your Bottom Line (https://springbord.com/blog/avoiding-financial-pitfalls-how-property-accounting-services-protect-your-bottom-line)
- 60% of Property Managers Face Monthly Financial Discrepancies (https://multifamilyexecutive.com/technology/60-of-property-managers-face-monthly-financial-discrepancies_o)
- Weak Lease Agreements Result in Legal Costs
- Tenant protection reining in hidden fees in rental leases takes effect Oct. 1 (https://newsfromthestates.com/article/tenant-protection-reining-hidden-fees-rental-leases-takes-effect-oct-1)
- 7 Hidden Costs of Poor Lease Management (https://occupier.com/blog/hidden-costs-poor-lease-management)
- The Hidden Costs of Inefficient Lease Management (https://haletale.com/the-costs-of-inefficient-lease-management)
- 5 Hidden Costs of Poor Commercial Lease Negotiation (https://brianproperties.com/blog/5-hidden-costs-of-poor-commercial-lease-negotiation)
- Important Commercial Leasing Changes Starting in 2025 (https://ferruzzo.com/commercial-leasing-changes-in-2025)
- Lack of Compliance Documentation Leads to Fines
- A 2024 report from the National Association of Realtors revealed that 38% of property management firms faced regulatory fines or audit findings related to compliance documentation errors in the past three years. These weren’t massive firms with dedicated legal teams but often small to mid-size companies and solo entrepreneurs handling multiple roles. (https://zigpoll.com/content/15-ways-optimize-business-process-mapping-realestate)
- 7 Cost-Reducing Property Managers Compliance Strategies | Buildium (https://buildium.com/blog/property-management-compliance-strategies)
- The True Cost of Non-Compliance: What Short-Term Rental Property Managers Need to Know (https://vacationrentalformula.com/blogs/the-true-cost-of-non-compliance-what-short-term-rental-property-managers-need-to-know)
- Policy Compliance in Multifamily Property Management: Why it Matters | National Apartment Association (https://naahq.org/news/policy-compliance-multifamily-property-management-why-it-matters)
- Poor Communication Records Increase Tenant Turnover
- How Clear Communication Improves Tenant Retention - Onya Magazine (https://onyamagazine.com/australian-affairs/how-clear-communication-improves-tenant-retention)
- Why Communication Impacts Property Maintenance in 2025 (https://sarents.com/news/costs-of-communication-in-property-maintenance)
- Great Tenant Experiences Are About Timely, Clear Communication (https://rentalhousingjournal.com/great-tenant-experiences-are-about-timely-clear-communication)
- Clear Communication Improves Tenant Satisfaction & Retention (https://propertymanagerassistant.com/how-clear-communication-improves-tenant-satisfaction-and-retention)
- Inadequate Inspection Documentation Causes Oversights
- Oregon Parks and Recreation Department needs more safety inspections, audit finds • Oregon Capital Chronicle (https://oregoncapitalchronicle.com/2026/04/01/oregon-parks-and-recreation-department-needs-more-safety-inspections-audit-finds)
- Lawsuits accuse industrial hygiene firms of sham inspections on homes damaged by Eaton fire (https://dailynews.com/2026/03/04/lawsuits-accuse-industrial-hygiene-firms-of-sham-inspections-on-homes-damaged-by-eaton-fire)
- The Importance of Routine Site Inspections in Property Management · Metro Commercial (https://metrocommercial.com/news/the-importance-of-routine-site-inspections-in-property-management)
- Hidden Costs of Poor Inspection Documentation in Insurance (https://boost-usa.com/blog/the-hidden-cost-of-poor-inspection-documentation-in-insurance)
- 30 Key Maintenance Statistics & Facts Highlighting 2026 Trends (https://coastapp.com/blog/maintenance-metrics-statistics-facts)
- Failure to Track Payment Histories Affects Cash Flow
- Why 39% of small businesses struggle with cash flow | Jeff Rudner posted on the topic | LinkedIn (https://linkedin.com/posts/jeffreyrudner_just-read-a-wild-stat-that-39-of-small-businesses-activity-7388956837850599424-JnW_)
- The Importance of Reporting the Payment History of Non-Paying Tenants — SPOA Website (https://spoa.com/newsletter-july-2023/importance-of-reporting-the-payment-history-of-non-paying-tenants)
- 22% of US Small Businesses Struggle to Pay Bills Due to Cash Flow | PYMNTS.com (https://pymnts.com/smbs/2024/22percent-united-states-small-businesses-struggle-pay-bills-cash-flow)
- Why 82% of Small Businesses Fail Due to Cash Flow Issues: Prevention Strategies for Lenders (https://monitordaily.com/originator/why-82-of-small-businesses-fail-due-to-cash-flow-issues-prevention-strategies-for-lenders)
- The Role Of Rent Payment History In Building Trust Between Tenants And Property Managers - Sexton Group Real Estate Property Management (https://sextongroupre.com/the-role-of-rent-payment-history-in-building-trust-between-tenants-and-property-managers)
- Inaccurate Vendor Documentation Increases Service Costs
- FTC Seeks Public Comment on a Proposed Rulemaking Regarding Unfair or Deceptive Rental Housing Fee Practices (https://ftc.gov/news-events/news/press-releases/2026/03/ftc-seeks-public-comment-proposed-rulemaking-regarding-unfair-or-deceptive-rental-housing-fee)
- United States: FTC Issues Warning Letters on Pricing Practices | Insight | Baker McKenzie (https://bakermckenzie.com/en/insight/publications/2026/01/ftc-issues-warning-letters-on-pricing-practices)
- FTC Proposes New Rulemaking for Rental Housing Fees | Publications | Kirkland & Ellis LLP (https://kirkland.com/publications/kirkland-alert/2026/03/ftc-proposes-new-rule-for-rental-housing-fees)
- FTC Launches Rulemaking To Crack Down On Hidden Rental Housing Fees (https://mondaq.com/unitedstates/landlord-tenant-leases/1760082/ftc-launches-rulemaking-to-crack-down-on-hidden-rental-housing-fees)
- FTC Prioritizes Hidden Fees in Rental Housing Markets Amidst Broader State Scrutiny of Junk Fees | Advisories | Arnold & Porter (https://arnoldporter.com/en/perspectives/advisories/2026/02/ftc-prioritizes-hidden-fees-in-housing-rental-markets-amidst-broader-state-scrutiny-of-junk-fees)
- The Housing Guild Offers Solutions to Documentation Gaps
- Multifamily Property Management Turns to Digital Solutions For A better (https://zanesvilletimesrecorder.com/press-release/story/45161/multifamily-property-management-turns-to-digital-solutions-for-a-better)
- The State of Property Management: A Look at What's Happening in 2026 (https://gumleyhaft.com/news/the-state-of-property-management-a-look-at-whats-happening-in-2026)
- 2026 Property Management Compliance Guide (https://thelibertygroup.com/2026-property-management-compliance-guide)
- 10 Game-Changing Benefits of Using a Property Management Company | Premier San Diego Real Estate and Property Management – Swell Property (https://swellproperty.com/benefits-of-using-property-management-company)
- Comprehensive Property Management Services: Helping You Protect and Grow Your Investment - Flagstaff Business News (https://flagstaffbusinessnews.com/comprehensive-property-management-services-helping-you-protect-and-grow-your-investment)