Introduction
Navigating conflicts with long-term renters presents a significant challenge for landlords, especially in an environment where tenant satisfaction is crucial. A well-structured checklist can be an effective tool, not only for preventing disputes but also for managing them when they occur. As tensions rise and misunderstandings increase, how can landlords ensure they are prepared to address these situations while preserving positive relationships with their tenants? This article outlines ten essential steps that provide clarity and direction, empowering property owners to cultivate a harmonious rental environment.
Review the Rental Agreement
-
Carefully read through the entire rental agreement to understand all terms and conditions. This foundational step is crucial for preventing misunderstandings later on.
-
Identify key clauses related to rent, maintenance responsibilities, and obligations of the occupant. For instance, clear explanations of maintenance responsibilities can avert conflicts regarding upkeep, which is essential in a competitive rental market where resident satisfaction is vital.
-
Make sure to pay special attention to the checklist for conflict with long term renters, particularly any specific terms regarding conflict resolution or communication protocols. Effective communication strategies can significantly reduce the likelihood of conflicts escalating, and having a checklist for conflict with long term renters fosters proactive engagement to maintain a positive landlord-tenant relationship.
-
Ensure that both parties have signed and dated the agreement. This not only formalizes the contract but also serves as a reference point for any future discussions or disputes. A thoroughly recorded agreement can safeguard property owners, particularly given recent legislative modifications intended to improve renter protections and clarify management duties.

Communicate with the Tenant
-
Schedule a meeting or call to address any concerns directly with the resident. This personal touch fosters a sense of community and demonstrates that you value their input.
-
Use clear and respectful language to articulate your points. Honest communication regarding any issues or delays is essential for maintaining a positive relationship.
-
Listen actively to the renter's perspective without interruption. Understanding their viewpoint can help identify the root causes of conflicts and facilitate a more constructive dialogue.
-
For future reference, create a checklist for conflict with long term renters by documenting the conversation. Maintaining thorough documentation of all interactions not only aids in resolving conflicts but also serves as important evidence in the event of legal matters. This practice ensures transparency and accountability in your management approach.

Document All Issues and Correspondence
-
Maintain a detailed log of all communications with the resident, noting dates and times to ensure clarity and accountability. This practice is essential, as having a checklist for conflict with long term renters can significantly reduce misunderstandings and disputes. Statistics indicate that landlords who document interactions are better equipped to resolve conflicts amicably.
-
Thoroughly document any issues reported by the resident, including photographs when applicable. Visual evidence can be invaluable in addressing maintenance concerns and demonstrating responsiveness to resident needs. A proactive approach to documentation acts as a checklist for conflict with long term renters, aiding in conflict resolution and enhancing tenant satisfaction.
-
Keep copies of all written correspondence, such as emails and letters. This archive serves as a reference point in case of disputes and reinforces the landlord's commitment to transparency. Property management professionals emphasize that an organized checklist for conflict with long term renters can lead to more favorable outcomes in conflict situations.
-
Develop a clear timeline of events related to the conflict. This timeline should include all relevant communications and actions taken, providing a comprehensive overview of the situation. A well-structured timeline can help clarify the sequence of events and support the landlord's position if legal action becomes necessary.

Conduct a Property Inspection
-
Schedule a convenient time for the inspection with the tenant, ensuring to provide at least 24-48 hours' notice. This allows them to prepare adequately, fostering transparency that builds trust and minimizes misunderstandings.
-
Prepare a comprehensive checklist for conflict with long term renters that includes areas to inspect such as plumbing, electrical systems, safety features like smoke detectors, and overall cleanliness. Conducting regular inspections helps identify recurring issues such as leaks, electrical faults, and cleanliness violations, which are crucial for maintaining property standards.
-
During the inspection, take detailed notes and photographs to document the property's condition. This documentation serves as a valuable record for both property owners and renters, aiding in the resolution of disputes related to deposit deductions and ensuring compliance with lease agreements.
-
Discuss any findings with the occupant promptly after the inspection. Open communication about identified issues, such as maintenance needs or lease compliance, can facilitate quick resolutions and enhance resident satisfaction. Regular inspections serve as a valuable checklist for conflict with long term renters, helping to address potential issues while reflecting a proactive approach to property management and ultimately fostering a positive landlord-tenant relationship.

Address Repairs and Maintenance Promptly
- Tenants can report maintenance issues through The Housing Guild's online portal, which ensures a streamlined communication process.
- Urgent repairs are prioritized, with a commitment to respond within 24 hours to ensure resident safety and satisfaction.
- Non-urgent repairs are scheduled within a reasonable timeframe, balancing efficiency with the needs of residents.
- The Housing Guild maintains clear communication with residents regarding the status of repairs, utilizing the resident portal for updates and inquiries.

Understand Tenant Rights and Responsibilities
-
Familiarize yourself with local landlord-tenant laws to fully understand your rights and obligations as a property owner. This knowledge is crucial for maintaining compliance and protecting your investment. For example, California's Assembly Bill 2347 extends the response time for renters to answer unlawful detainer complaints from 5 to 10 business days, underscoring the importance of staying updated on legal changes.
-
Provide renters with a clear copy of their rights and responsibilities. This practice fosters transparency and helps prevent misunderstandings, contributing to a checklist for conflict with long term renters. Educating tenants about their rights, such as the prohibition against charging extra fees for personal checks, empowers them and promotes a positive rental experience.
-
Ensure that lease agreements comply with all legal standards. This includes adhering to new requirements, such as documenting property conditions with photos before and after tenancy, as mandated by Assembly Bill 2801. Properly drafted agreements can act as a checklist for conflict with long term renters, helping to mitigate disputes and clarify expectations for both parties.
-
Stay informed about changes in housing laws that may impact your rental agreements. For instance, the introduction of laws prohibiting 'junk fees' aims to safeguard renters from concealed expenses, which can influence resident satisfaction and retention. Regularly reviewing legal updates will help you adapt your management practices accordingly.
Statistics indicate that awareness of tenant rights is crucial; studies show that represented tenants are significantly less likely to face eviction. By prioritizing education and compliance, landlords can create a more stable and harmonious rental environment.

Set Clear Expectations for Property Use
Establishing clear expectations for usage is essential for maintaining a harmonious living environment. Begin by discussing property rules and expectations during the lease signing, ensuring that occupants understand their responsibilities from the outset. A comprehensive written list of house rules should be provided for residents to reference, covering key areas such as noise levels, guest policies, and maintenance responsibilities. This proactive approach not only clarifies expectations but also enables residents to adhere to the guidelines.
Encouraging residents to inquire about any unclear policies fosters open communication, which is crucial for addressing potential misunderstandings early on. Research indicates that residents who are knowledgeable about housing regulations are significantly more inclined to comply, with studies showing that locations with clearly articulated rules experience a 30% decrease in conflicts. For instance, properties with well-communicated guidelines see a notable reduction in disputes, as tenants feel more confident in their understanding of acceptable behaviors.
Experts in real estate management emphasize the importance of establishing these expectations early. As one specialist noted, "Clear communication regarding usage regulations is essential for sustaining a harmonious living environment." Furthermore, a comprehensive lease agreement serves as a foundational tool for outlining these expectations, helping to prevent misunderstandings and legal issues. By implementing these strategies, real estate owners can foster a respectful and professional relationship with their tenants, ultimately leading to a more positive rental experience for all parties involved.

Consider Mediation for Conflict Resolution
Mediation serves as a crucial tool for resolving disputes between managers and long-term tenants. By engaging an impartial third-party mediator, both parties can address conflicts with a focus on cooperation rather than confrontation. This approach not only promotes open dialogue but also encourages innovative, interest-based solutions that may not be achievable through traditional litigation.
To effectively prepare for mediation sessions, property managers should:
- Clearly define the issues at hand.
- Be prepared for open discussion.
This preparation is vital for identifying common ground and potential compromises. Additionally, documenting the outcomes of mediation is essential, as it provides a reference for future interactions and reinforces the commitments made during the session. The confidentiality inherent in mediation fosters honest dialogue and helps prevent the public exposure of sensitive issues, further underscoring the importance of thorough documentation.
The effectiveness of mediation is highlighted by its impressive satisfaction rates; over 90% of participants report high levels of satisfaction with the process. Furthermore, mediation typically resolves conflicts within 2 to 6 months, making it approximately 60% faster than the 12 to 27.7 months often required for litigation. This efficiency not only reduces costs by 60% to 80% compared to court proceedings but also helps maintain the landlord-tenant relationship, which can become strained during disputes.
Successful mediation outcomes can be observed in various scenarios, such as:
- Resolving rent arrears
- Addressing maintenance issues
For instance, in a case where a tenant withheld rent due to unresolved repairs, mediation facilitated a discussion that led to prompt repairs and the continuation of rent payments without resorting to legal action. Such instances illustrate the potential of mediation to create win-win situations, protecting both the owner's investment and the tenant's living conditions.
As Mae Villanueva, a professional mediator, states, "Mediation empowers parties to shape their own outcomes," reinforcing the collaborative nature of this approach. In conclusion, mediation is an invaluable strategy for managers, and having a checklist for conflict with long-term renters can greatly aid in navigating these conflicts. By prioritizing communication and teamwork, property owners can effectively resolve disputes while fostering a positive rental experience.

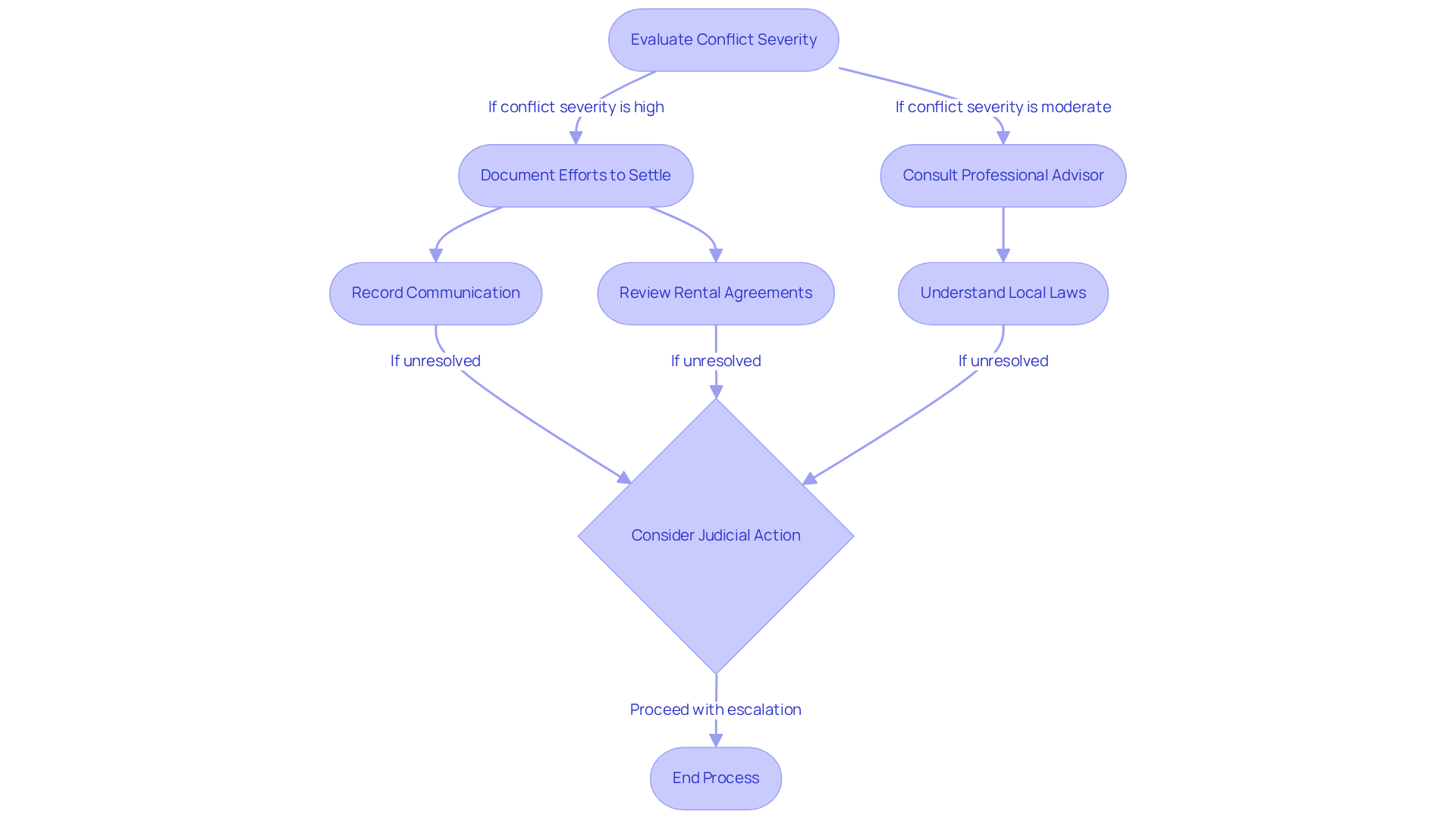
Know When to Escalate Legally
Understanding when to escalate a conflict legally is crucial for landlords managing long-term renters, which is why a checklist for conflict with long-term renters is essential. Begin by evaluating the severity of the conflict and its potential effects on your assets. Unresolved conflicts can lead to decreased property values and strained tenant relationships, ultimately impacting your investment. Consulting with a professional advisor is essential for navigating your options effectively. Legal experts emphasize that a clear understanding of your rights and responsibilities can significantly influence the outcome of a dispute.
Before contemplating judicial action, it is vital to record all efforts to settle the matter amicably. This documentation serves as proof of your efforts and can be advantageous in court proceedings. Common causes for escalation include:
- Misunderstandings regarding rental agreements
- Land boundaries
- Maintenance duties
Conflicts over real estate often stem from ambiguous communication, resulting in considerable judicial intricacies. Recent statistics indicate that property disputes can lead to an estimated loss of over $9 billion annually, underscoring the necessity of thorough documentation.
If the situation requires escalation, ensure adherence to local regulations regarding eviction or notices. Legal professionals often highlight the importance of following these regulations to avoid potential pitfalls during the eviction process. For instance, in 2025, 20% of customer claimant cases resolved in special proceedings resulted in damages granted to customers, reflecting a minor increase from prior years. This suggests a trend towards more favorable outcomes for claimants when appropriate procedures are followed.
Ultimately, seeking advice from attorneys can provide essential support in rental conflicts by helping you develop a checklist for conflict with long-term renters, assisting you in making informed choices that safeguard your investment and maintain beneficial relationships with renters. As noted by legal experts, "Understanding the eviction process and adhering to local laws is essential for landlords to avoid complications and ensure a smooth transition.

Follow Up After Resolution Efforts
- Arrange a follow-up meeting or call to check in with the resident, ensuring they feel valued and heard.
- Inquire whether the resolution has met their expectations and if any further issues have arisen, fostering an open dialogue.
- Document the follow-up conversation meticulously for your records, as clear documentation helps prevent future misunderstandings and claims of negligence.
- Adjust your management approach based on the feedback received, demonstrating responsiveness and a commitment to continuous improvement.
Effective follow-up is essential. Statistics reveal that resident satisfaction can increase significantly after conflict resolution, with recent data indicating a rise from 71.3% to 71.8% in overall satisfaction. Moreover, 74% of renters reported satisfaction with repairs, highlighting the importance of addressing issues promptly and effectively. Experts emphasize that regular communication and active listening are key components of successful feedback mechanisms, as misunderstandings often arise from a lack of clarity. By implementing structured follow-up processes, property managers can enhance tenant relationships and ensure a positive living experience.

Conclusion
Navigating conflicts with long-term renters necessitates a strategic approach, highlighted by a well-structured checklist that proactively addresses potential issues. By prioritizing clear communication, thorough documentation, and a solid understanding of tenant rights, landlords can cultivate a more harmonious living environment while safeguarding their investments. The steps outlined in this article underscore the significance of preparation, responsiveness, and mediation as vital tools in conflict resolution.
Key points include:
- The necessity of reviewing rental agreements to avert misunderstandings
- The importance of effective communication in building trust
- The value of documenting all interactions to establish a robust foundation for resolving disputes
- Conducting regular property inspections
- Promptly addressing maintenance issues to enhance tenant satisfaction and reduce conflicts
- A comprehensive understanding of tenant rights and responsibilities
- Clear expectations for property use to strengthen the landlord-tenant relationship
Ultimately, the importance of having a comprehensive checklist for managing conflicts with long-term renters cannot be overstated. It equips landlords with essential tools for effective dispute management and fosters a proactive mindset that emphasizes communication and collaboration. By implementing these strategies, landlords can create a respectful and productive atmosphere, ensuring a more stable and satisfying rental experience for all parties involved.
Frequently Asked Questions
What should I do before signing a rental agreement?
Carefully read through the entire rental agreement to understand all terms and conditions, including key clauses related to rent, maintenance responsibilities, and obligations of the occupant.
Why is it important to identify maintenance responsibilities in the rental agreement?
Clear explanations of maintenance responsibilities can prevent conflicts regarding upkeep, which is essential for resident satisfaction in a competitive rental market.
How can I avoid conflicts with long-term renters?
Pay special attention to the checklist for conflict with long-term renters, particularly terms regarding conflict resolution or communication protocols, and foster effective communication strategies.
What should I ensure regarding the rental agreement's signatures?
Ensure that both parties have signed and dated the agreement to formalize the contract and serve as a reference point for any future discussions or disputes.
How can I communicate effectively with my tenant?
Schedule a meeting or call to address concerns directly, use clear and respectful language, and listen actively to the renter's perspective without interruption.
What is the importance of documenting issues and correspondence with tenants?
Maintaining a detailed log of all communications helps ensure clarity and accountability, reduces misunderstandings, and provides important evidence in case of legal matters.
How should I document issues reported by the resident?
Thoroughly document any issues, including photographs when applicable, to address maintenance concerns and demonstrate responsiveness to resident needs.
What types of correspondence should I keep for reference?
Keep copies of all written correspondence, such as emails and letters, as they serve as a reference point in case of disputes and reinforce transparency.
How can I create a timeline for conflict resolution?
Develop a clear timeline of events related to the conflict, including all relevant communications and actions taken, to clarify the sequence of events and support your position if legal action becomes necessary.